- HOME
- Technology & Trends
- Mastering flowcharts: Visualize processes, decisions, and data flow clearly
Mastering flowcharts: Visualize processes, decisions, and data flow clearly
- Last Updated : January 20, 2026
- 87 Views
- 6 Min Read

Think about the last time you went on a trip. Some parts were easy, straight roads where you just kept moving. At other times, you had to stop and choose a direction, or climb the same stairs again until you reached the right floor. What makes a journey like this easier is a map. Without one, it is easy to feel confused, or get lost.
Work processes are just the same. Whether you're making a decision, finishing a task, or getting something reviewed, things can quickly become unclear without a guide. That guide is a flowchart.
A flowchart shows each step in a process and how one step leads to the next. It helps teams understand what to do, follow a simple flow, and refer to it when needed.
In this blog post, we'll cover the basics of creating a flowchart, explain common loops, look at different types of flowcharts, and share a few best practices to keep in mind.
What is a flowchart?
A flowchart is a visual diagram that illustrates a process from start to finish. It uses simple, widely recognized symbols to represent each step and decision, allowing the entire workflow to be understood at a glance.
Flowcharts are used across many contexts, from classrooms and training materials to project management and software development. Any time a process feels complex or difficult to explain in words, a flowchart helps by laying out the flow visually and making the logic easier to follow.
Key elements of a flowchart
Flowcharts can vary in structure and complexity, but they're all built using these standard elements.

Together, these elements allow flowcharts to represent actions, inputs, outputs, services, or materials involved in a process. Consistent use of these components ensures that the flowchart remains easy to interpret.
Understanding loops in a flowchart
Not all processes move in a straight line. Many involve repetition, where a set of steps is repeated until a specific condition is met. In flowcharts, this repetition is represented using loops.
When to use a loop
- The process outcome depends on meeting a standard or expectation rather than completing a step just once.
- A workflow involves review, correction, or refinement before moving forward.
- The same group of steps applies to multiple items, entries, or cases within a single process.
- Skipping repetition would misrepresent how the process actually works in real life.
Common loop patterns
Loops can follow a few common patterns depending on when the condition is checked and what triggers the repetition.
For loop
The for loop runs a step a fixed number of times without relying on any external condition. This is ideal for processes where the repetition is predefined or predictable.
For instance, sending three reminder emails to a customer ensures follow-up without relying on unpredictable conditions.
While loop
In a while loop, the condition is evaluated before executing a step. If the condition is not satisfied, the step is skipped or repeated.
For example, filling out an online form where the system checks if all required fields are complete prevents incomplete submissions.
Do-while loop
In a do-while loop, the action occurs first, and then the condition is evaluated. This guarantees the step happens at least once, even if the condition is initially false.
For example, a payment system attempts a transaction. After each attempt, it checks whether the payment was successful. If the transaction fails, it's retried until it succeeds.
Nested loop
A nested loop occurs within another loop and is often used in complex processes where one repeated action contains another repeated action.
For example, in a quality check process, each product is tested multiple times (inner loop). Once all products in a batch are tested, the batch is reviewed again as a whole (outer loop).
Different types of flowcharts with examples
Once you understand the basic elements of a flowchart, the next step is knowing how those elements are used in different ways. The same symbols can be arranged to tell very different stories, depending on what you want to explain.
Each type of flowchart is designed to highlight a specific aspect of a process, whether it's the sequence of steps, the people involved, or the decisions that shape the outcome. Choosing the right type helps the flowchart communicate its message clearly.
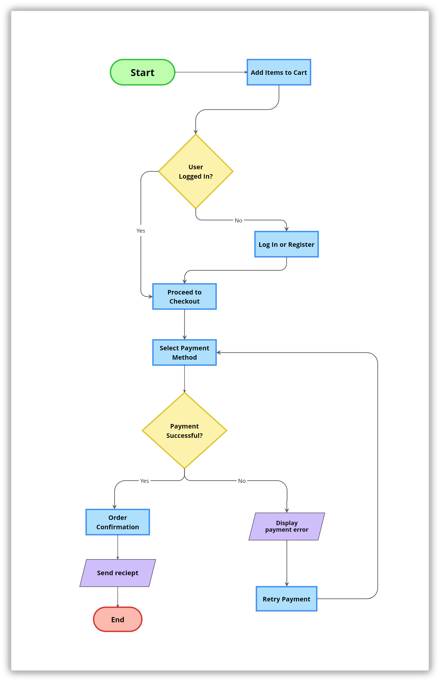
Process flowchart
This is the most straightforward and widely used type of flowchart. It focuses on the order of steps in a process, showing how work progresses from start to finish. Process flowcharts are useful when you want to understand the overall structure of a task.
For example, here's a simple process chart that shows a basic online checkout process, starting from adding items to the cart and ending with order confirmation.

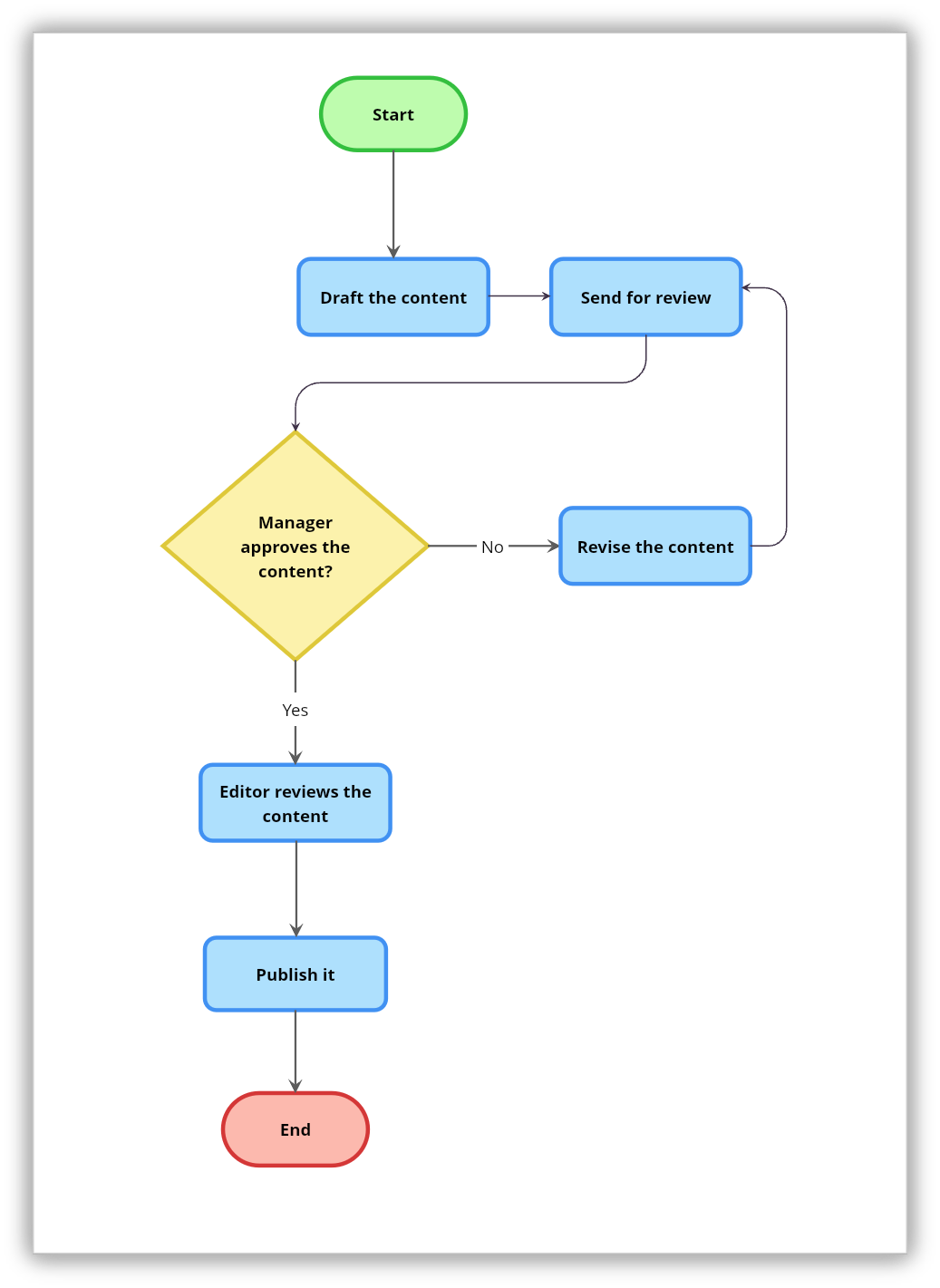
Workflow flowchart
A workflow flowchart builds on the process flowchart by showing how tasks move between individuals, teams, or systems. It helps clarify responsibilities and hand offs, making it easier to see where work slows down or gets reassigned.
One common example is a content approval flow where a writer drafts content, the manager approves it, and an editor reviews it to make sure everything is perfect.

Swimlane flowchart
When a process involves multiple roles or departments, the swimlane flowchart adds structure by separating responsibilities into lanes. Each lane represents a specific role or team, allowing you to track interactions and dependencies without losing sight of the overall flow.
Below is an example of an employee leave request process split into lanes for the employee, manager, and HR, showing clear ownership at every step.

Decision flowchart
Some processes are driven more by choices than by steps. Decision flowcharts are designed around conditions and outcomes, guiding the flow based on answers to key questions. They are commonly used for approvals and troubleshooting.
A simple example is a support flow that branches depending on whether an issue can be handled right away or needs to be routed to the relevant team.

Best practices to follow while creating flowcharts
Creating an effective flowchart is not just about using the right symbols; it's about making the process easy to read, follow, and understand. These best practices help ensure your flowcharts communicate clearly and serve their purpose.
- Start with a clear objective so every step in the flowchart supports a specific outcome.
- Keep the flow logical and consistent, ideally moving from top to bottom or left to right.
- Use standard symbols consistently so readers can interpret the diagram without confusion.
- Write concise and clear labels for each step, avoiding unnecessary details.
- Place decision points carefully and ensure all possible paths are clearly shown.
- Review the flowchart from a reader’s perspective to check for clarity and completeness.
- Simplify wherever possible, and split complex processes into smaller flowcharts if needed.
Generating flowcharts using AI
AI helps turn ideas into flowcharts quickly and smoothly. By describing a process in simple steps, the structure takes shape visually, making it easier to review, refine, and share with others.
This becomes even more useful when AI works alongside collaboration. In Vani, while working inside a Space, you can use Vani AI to generate a flowchart as the discussion is happening. Teams can talk through the process in a quick meeting within the same Space, see the flowchart come together in real time, and make adjustments together.
Since the flowchart is created as part of the conversation, decisions feel clearer and alignment happens faster. In this way, AI does more than generate diagrams—it becomes part of how teams think, discuss, and shape processes together.
Final thoughts
Flowcharts make work feel calmer and more manageable. When steps are laid out clearly, there's less second-guessing and more confidence in moving forward. Seeing the full process on a page helps people feel in control, even when the task itself is complex.
This is why flowcharts continue to be used across teams, classrooms, and everyday work. They help people think clearly, explain ideas with ease, and work together without confusion. At their best, flowcharts don't just show steps—they bring clarity and reassurance to the way work gets done.


